Fortinet white logo
Fortinet white logo

Implementation

Implementation

FortiADC Octavia driver and agent in OpenStack environment

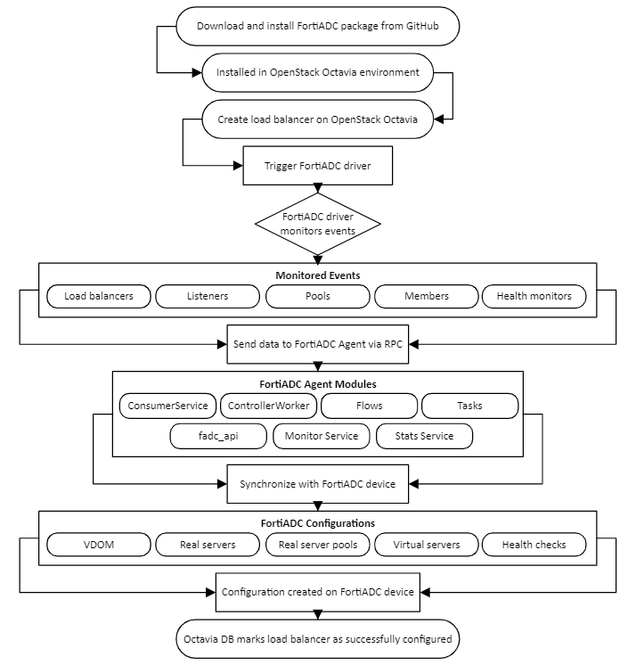
The diagram below illustrates the implementation of the FortiADC Octavia driver and agent within an OpenStack environment.

Implementation

Implementation

FortiADC Octavia driver and agent in OpenStack environment

The diagram below illustrates the implementation of the FortiADC Octavia driver and agent within an OpenStack environment.